MLS Concussion Safety: Cleveland Clinic's 2019 Approach

L.Audent 79 views
MLS Concussion Safety: Cleveland Clinic's 2019 Approach

MLS Concussion Safety: Cleveland Clinic’s 2019 Approach

Hey guys, let’s dive into something super important for all you soccer fans out there – concussion safety in Major League Soccer (MLS) . It’s a big deal, right? When we’re watching our favorite players battle it out on the field, the last thing we want is for them to get seriously hurt. And when it comes to head injuries, especially concussions, it’s a topic that has been getting more and more attention. The Cleveland Clinic , a name you probably recognize as a leader in healthcare, teamed up with MLS back in 2019 to really ramp up their efforts in keeping players safe. This wasn’t just a quick fix; it was a comprehensive look at how the league was handling concussions and what more could be done. We’re talking about understanding the risks, implementing better protocols, and ensuring that players get the best care possible if a concussion does happen. It’s all about playing smart and prioritizing the long-term health of these incredible athletes who give us so much entertainment. So, grab your favorite team’s scarf, get comfy, and let’s unpack what this partnership meant for concussion management in MLS.

The Growing Concern Around Concussions in Soccer

Alright, let’s get real for a sec, guys. The issue of concussions in soccer isn’t new, but it has definitely been amplified in recent years. Think about it – headers are a fundamental part of the game. Players are constantly heading the ball, sometimes with significant force. Add to that the physical nature of the sport, with tackles, collisions, and falls, and you’ve got a recipe for potential head impacts. The long-term effects of repeated head trauma, including concussions, are becoming increasingly understood, and that’s precisely why organizations like the Cleveland Clinic and the MLS felt it was crucial to address this head-on, pun intended. In 2019, the partnership aimed to build upon existing concussion protocols and introduce even more robust measures. It wasn’t just about reacting to injuries; it was about proactive prevention and education. This meant training coaches, athletic trainers, and medical staff to recognize the signs and symptoms of a concussion more effectively. It also involved educating players themselves about the risks and the importance of reporting any suspected head injury, no matter how minor it might seem at the time. The goal was to foster a culture where player safety, particularly neurological health, is paramount, even if it means a player has to sit out a game or two. Because, let’s face it, a player’s health after their career is just as important, if not more so, than their performance on the field today. The Cleveland Clinic’s involvement brought a wealth of medical expertise, research, and best practices to the table, helping MLS refine its approach and set a higher standard for concussion care across the league. It was a significant step towards ensuring that the beautiful game remains just that – beautiful and safe for everyone involved.

Cleveland Clinic’s Role in Enhancing MLS Concussion Protocols

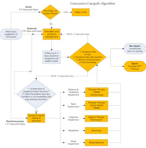
So, what exactly did the Cleveland Clinic bring to the table in their collaboration with Major League Soccer regarding concussion safety ? It was all about leveraging their world-class expertise to refine and elevate the league’s existing concussion management plan. Think of them as the ultimate consultants, bringing cutting-edge research and clinical experience to the pitch. One of the primary focuses was on improving sideline assessment . This means making sure that when a player takes a knock to the head, the medical staff on hand can quickly and accurately determine if a concussion has occurred. This involved providing specialized training and tools for team physicians and athletic trainers. They didn’t just show up and say, ‘here’s a pamphlet’; they actively worked to educate and empower the medical personnel within each MLS club. This could include implementing standardized concussion evaluation tools, like the SCAT (Sport Concussion Assessment Tool), and ensuring that personnel are proficient in using them. Furthermore, the partnership likely emphasized the importance of objective measures alongside symptom reporting. While a player might say they feel ‘fine,’ a trained professional can look for subtle signs of cognitive impairment or balance issues. The Cleveland Clinic, with its deep understanding of neurological function, would have been instrumental in guiding MLS on what to look for and how to interpret these findings. Beyond the immediate sideline assessment, the collaboration also likely focused on the return-to-play protocols . This is a critical phase where a player gradually gets back to full activity after a concussion. Rushing this process is a major risk factor for prolonged symptoms or even more severe injury. The Cleveland Clinic would have helped MLS ensure these protocols were evidence-based, individualized, and strictly adhered to. This means a phased approach, starting with light aerobic activity and progressing through more demanding exercises, all under medical supervision, only clearing a player when they are fully asymptomatic and have passed all cognitive and physical tests. It’s a meticulous process designed to protect the athlete’s brain and prevent re-injury. The ultimate goal was to create a standardized, high-level approach to concussion care across all MLS teams, ensuring that every player, regardless of their club, receives the same top-tier medical attention and protection. It’s about creating a league-wide standard of care that prioritizes player well-being above all else. This partnership was a significant investment in the health and future of MLS athletes, signaling a serious commitment to addressing the complexities of concussion management in professional soccer. It’s a testament to how collaboration between sports leagues and leading medical institutions can drive meaningful progress in athlete safety, setting a benchmark for other sports to follow. The ripple effect of such initiatives can be profound, influencing how concussions are managed at all levels of the game, from youth leagues to professional circuits.

Key Initiatives and Their Impact on Player Safety

Let’s break down some of the key initiatives that likely stemmed from the Cleveland Clinic and MLS partnership in 2019, and how they directly impacted player safety regarding concussions . It’s not just about having a general awareness; it’s about tangible actions. First off, a major push was likely on enhanced education and training for medical staff . This isn’t just about knowing what a concussion is; it’s about recognizing the subtle signs, understanding the differential diagnoses, and mastering the use of assessment tools. The Cleveland Clinic’s expertise would have ensured that the training was up-to-date with the latest research, covering everything from the immediate post-injury evaluation to long-term management strategies. This meant equipping athletic trainers and team physicians with the skills to confidently diagnose and manage concussions, reducing the likelihood of misdiagnosis or premature return to play. Think of it as giving our frontline medical heroes the best possible tools and knowledge. Another crucial element was the standardization of concussion protocols across all teams . Before such collaborations, protocols might have varied significantly from one club to another. This partnership aimed to create a unified league-wide standard, ensuring that every player receives the same level of care. This standardization likely involved implementing a consistent concussion management plan that all teams must follow, from the initial sideline assessment to the gradual return-to-play process. This consistency is vital because it eliminates any potential for ‘gaming the system’ or differing standards of care, ensuring a more equitable and safer environment for all athletes. We’re talking about a consistent, evidence-based approach that’s applied to everyone. Furthermore, the initiative probably emphasized improved communication and data collection . Understanding the true incidence and patterns of concussions in MLS is key to refining prevention strategies. By encouraging better reporting and centralizing data, the Cleveland Clinic and MLS could track trends, identify risk factors, and assess the effectiveness of their interventions. This data-driven approach allows for continuous improvement in concussion management. Imagine having a clear picture of how and when concussions are happening; that allows for smarter strategies to prevent them in the future. It also helps in monitoring the recovery process more effectively. Finally, a significant impact was the promotion of a safety-first culture . This partnership likely sent a strong message throughout the league that player health, particularly brain health, is a top priority. This encourages players to be more open about reporting symptoms without fear of repercussions, and it empowers medical staff to make decisions based on player welfare, even if it means a player misses important games. It’s about shifting the mindset from ‘playing through the pain’ to ‘prioritizing long-term health.’ This cultural shift is arguably one of the most impactful outcomes, as it fosters an environment where safety is ingrained in the very fabric of the league. The collective effort from the Cleveland Clinic and MLS in 2019 laid a strong foundation for ongoing advancements in concussion safety, making the game a safer place for its stars. It’s a beautiful thing when leading institutions come together for the betterment of the sport and its athletes.

The Future of Concussion Management in MLS Post-2019

So, what’s the future of concussion management in MLS looking like, especially after the significant steps taken in 2019 with the Cleveland Clinic’s involvement? Guys, it’s all about building on that strong foundation. The partnership wasn’t a one-off event; it was the catalyst for ongoing evolution in how the league approaches player safety. We’re talking about continuous improvement, incorporating the latest scientific research, and leveraging technology. One key area is the ongoing development and refinement of diagnostic tools . While symptom-based assessments and standardized tests are crucial, researchers are always looking for more objective ways to diagnose and monitor concussions. This could involve advancements in neuroimaging, biomarker detection, or even sophisticated balance and eye-tracking technologies. The Cleveland Clinic, being at the forefront of medical innovation, will undoubtedly continue to play a role in guiding MLS towards these cutting-edge solutions. Imagine being able to pinpoint a concussion with even greater accuracy and speed – that’s the future we’re moving towards. Another significant aspect is the long-term monitoring of former players . The awareness around the potential long-term neurological consequences of repeated head impacts, like Chronic Traumatic Encephalopathy (CTE), is growing. Future initiatives will likely focus more on tracking the long-term health of retired MLS players, offering resources and support for any issues that may arise years after they’ve hung up their boots. This is about acknowledging the sacrifices athletes make and ensuring they are cared for throughout their lives. The commitment extends beyond their playing careers. Furthermore, expect to see continued emphasis on preventative strategies . While we can’t eliminate all head impacts in a contact sport, ongoing research might identify specific techniques or training methods that can reduce the risk or severity of concussions. This could involve advancements in protective equipment, though the science on the effectiveness of specific helmet designs for concussions in soccer is still evolving, and potentially modified training drills that minimize risky head-ball contact. Education will also remain paramount. As our understanding of concussions evolves, so too must the education provided to players, coaches, and staff. This means regular updates on best practices, symptom recognition, and the importance of adhering to return-to-play protocols. The goal is to ensure that concussion awareness is not just a one-time training session but an ingrained aspect of the soccer culture. The collaboration between MLS and institutions like the Cleveland Clinic sets a precedent for other sports leagues. It demonstrates a proactive and serious commitment to athlete well-being. The legacy of the 2019 initiatives is a league that is more informed, more vigilant, and more dedicated to protecting its players from the potentially devastating effects of concussions. The future looks promising, with an ongoing dedication to research, innovation, and, most importantly, the health and safety of every player on the pitch. It’s a testament to the fact that the beautiful game is constantly striving to be even better, not just in skill and competition, but in how it cares for its most valuable assets – the athletes themselves. The journey is ongoing, but the direction is clear: a safer future for MLS players.