Flowchart Pendaftaran Mahasiswa Baru
Flowchart Pendaftaran Mahasiswa Baru: Panduan Lengkap untuk Calon Mahasiswa
Guys, siapa sih di sini yang lagi pusing mikirin alur pendaftaran mahasiswa baru? Pasti banyak banget yang penasaran, kan? Nah, buat kalian yang lagi berjuang menaklukkan gerbang perguruan tinggi impian, flowchart pendaftaran mahasiswa baru itu ibarat peta harta karun. Tanpa peta, bisa-bisa nyasar dan malah jadi stres sendiri. Makanya, di artikel ini, kita bakal bedah tuntas soal flowchart ini, mulai dari apa sih sebenarnya, kenapa penting banget, sampai gimana sih contohnya. Dijamin setelah baca ini, kalian bakal lebih pede dan siap tempur menghadapi proses pendaftaran. Yuk, kita mulai petualangan informasinya!
Table of Contents
- Apa Itu Flowchart Pendaftaran Mahasiswa Baru? Peta Jalan Suksesmu!
- Membedah Tuntas Komponen Penting dalam Flowchart Pendaftaran
- Kenapa Flowchart Pendaftaran Itu Krusial Banget Buat Kamu?
- Contoh Alur Pendaftaran Mahasiswa Baru (Berdasarkan Flowchart Umum)
- Tahap Awal: Persiapan dan Pendaftaran Online
- Tahap Pembayaran dan Verifikasi
- Tahap Seleksi dan Pengumuman
- Tahap Akhir: Registrasi Ulang
- Tips Jitu Menghadapi Pendaftaran Mahasiswa Baru dengan Flowchart
- Kesimpulan: Flowchart Bukan Sekadar Gambar, Tapi Kunci Suksesmu!
Apa Itu Flowchart Pendaftaran Mahasiswa Baru? Peta Jalan Suksesmu!
Oke, jadi gini lho, flowchart pendaftaran mahasiswa baru itu sebenarnya adalah sebuah diagram visual yang menggambarkan urutan langkah-langkah atau proses yang harus dilalui oleh calon mahasiswa saat mendaftar ke sebuah perguruan tinggi. Bayangin aja kayak kamu lagi main game, nah flowchart ini adalah panduan misi yang jelasin, “Oke, pertama kamu harus lakuin ini, terus kalau udah selesai, baru kamu bisa lanjut ke tahap berikutnya.” Gak cuma itu, flowchart ini juga biasanya nunjukkin apa aja sih yang perlu disiapin, dokumen apa aja yang harus diunggah atau diserahkan, sampai kapan tenggat waktunya. Jadi, intinya, flowchart ini mempermudah banget buat calon mahasiswa biar gak bingung dan gak salah langkah. Terus, kenapa sih ini penting banget? Gini, guys. Pertama, meminimalkan kebingungan . Bayangin kalau kamu masuk ke website kampus, terus bingung mau klik apa, daftar di mana, bayar ke mana. Ngeselin banget kan? Nah, dengan adanya flowchart, semua jadi jelas. Kamu bisa lihat, “Oh, ternyata gini toh alurnya.” Kedua, menghemat waktu dan tenaga . Kalau prosesnya jelas, kamu gak perlu bolak-balik nanya sana-sini atau nyari informasi yang terpisah-pisah. Semuanya udah terangkum dalam satu diagram. Ini penting banget, apalagi buat kalian yang mungkin sambil sekolah atau punya kesibukan lain. Ketiga, meningkatkan efisiensi pendaftaran . Buat pihak kampus juga untung, guys. Dengan flowchart yang jelas, proses pendaftaran jadi lebih lancar, minim kesalahan, dan data yang masuk juga lebih tertata rapi. Ini artinya, mereka bisa fokus ngurusin hal-hal penting lainnya. Keempat, membangun kepercayaan . Kampus yang punya sistem pendaftaran yang terorganisir dan transparan, kayak yang digambarin sama flowchart, bakal bikin calon mahasiswa makin percaya dan merasa nyaman. Jadi, intinya, flowchart ini bukan cuma sekadar gambar, tapi alat bantu strategis yang penting banget buat suksesnya proses penerimaan mahasiswa baru. Gak heran kan kalau banyak kampus yang nyediain flowchart pendaftaran ini di website mereka. Ini nunjukkin kalau mereka peduli sama pengalaman calon mahasiswa.
Membedah Tuntas Komponen Penting dalam Flowchart Pendaftaran
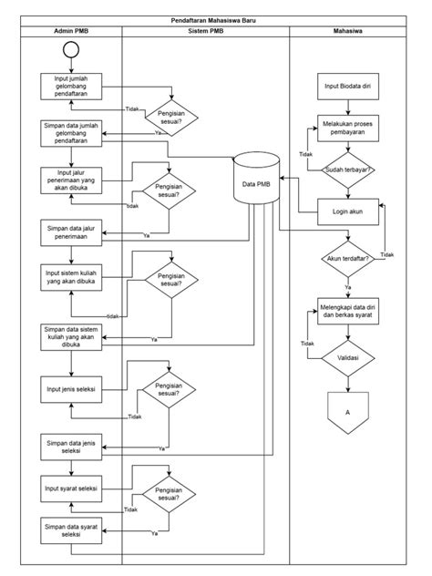
Nah, sekarang kita masuk ke bagian yang lebih seru lagi, yaitu membedah tuntas komponen penting yang biasanya ada dalam sebuah flowchart pendaftaran mahasiswa baru. Penting banget nih buat kalian pahami supaya gak ada yang kelewat. Pertama, ada yang namanya titik awal dan titik akhir . Gak mungkin kan flowchart tanpa mulai dan tanpa selesai? Titik awal ini biasanya dilambangkan dengan simbol oval atau lingkaran yang bertuliskan “Mulai Pendaftaran” atau “Akses Website Pendaftaran”. Nah, titik akhir ini juga sama, dilambangkan dengan oval atau lingkaran, tapi isinya “Pendaftaran Selesai” atau “Menjadi Mahasiswa Baru”. Simpel, kan? Tapi ini penting banget buat ngasih gambaran utuh dari seluruh prosesnya. Kedua, ada yang namanya proses atau langkah-langkah utama . Nah, ini dia inti dari flowchart-nya, guys. Biasanya dilambangkan dengan bentuk persegi panjang. Di sini bakal ada tulisan-tulisan kayak “Isi Formulir Pendaftaran Online”, “Unggah Dokumen Persyaratan”, “Bayar Biaya Pendaftaran”, “Cetak Kartu Peserta Ujian”, “Ikuti Ujian Seleksi”, “Tunggu Pengumuman Hasil”, sampai “Registrasi Ulang”. Setiap langkah ini saling berurutan dan krusial banget. Kalian harus perhatiin baik-baik urutannya biar gak salah. Ketiga, ada yang namanya keputusan atau percabangan . Ini yang bikin seru, guys! Biasanya dilambangkan dengan bentuk belah ketupat. Di sini ada pertanyaan, dan jawabannya bakal ngarahin kamu ke jalur yang berbeda. Contohnya, setelah kamu bayar biaya pendaftaran, ada pertanyaan “Pembayaran Berhasil?”. Kalau jawabannya “Ya”, kamu lanjut ke langkah berikutnya. Tapi kalau “Tidak”, kamu mungkin harus “Hubungi Admin Pendaftaran” atau “Coba Ulang Pembayaran”. Nah, di sinilah pentingnya flowchart biar kamu gak stuck kalau ada kendala. Keempat, ada dokumen atau data yang diperlukan . Kadang-kadang, di samping simbol proses, ada juga simbol dokumen yang nunjukkin, “Oh, di tahap ini aku perlu siapin ijazah nih”, atau “Di sini butuh pas foto ukuran sekian”. Ini ngebantu banget buat persiapan awal biar gak panik pas udah waktunya. Kelima, ada yang namanya simbol konektor . Ini gunanya buat nyambungin antar bagian flowchart yang mungkin terpisah halaman atau jauh. Jadi, biar alurnya tetep nyambung dan gampang dibaca. Terakhir, tapi gak kalah penting, ada garis alir (flow lines) . Ini adalah panah-panah yang nunjukkin arah dari satu langkah ke langkah berikutnya. Panah ini yang bikin flowchart jadi dinamis dan nunjukkin gimana prosesnya bergerak maju. Jadi, dengan memahami semua komponen ini, kalian gak cuma bisa baca flowchart, tapi juga bisa ngerti logika di baliknya. Ini bakal ngebantu banget buat ngadepin proses pendaftaran yang kadang lumayan rumit. Inget ya, guys, pahami setiap simbol dan garisnya, itu kunci suksesnya!
Kenapa Flowchart Pendaftaran Itu Krusial Banget Buat Kamu?
Guys, gue mau tekankan lagi nih, kenapa sih flowchart pendaftaran itu krusial banget buat kamu sebagai calon mahasiswa? Dulu mungkin gue juga mikir, “Ah, paling cuma gambar doang, gak penting-penting amat.” Tapi ternyata, oh ternyata, ini penting banget , serius! Pertama-tama, ini soal meminimalkan risiko kesalahan fatal . Bayangin aja, kamu udah capek-capek nyiapin semua dokumen, eh ternyata ada satu yang kurang atau salah upload gara-gara gak teliti baca persyaratannya. Atau lebih parah lagi, kamu kelewat bayar biaya pendaftaran karena gak tahu kapan harus bayarnya. Akhirnya, impian kuliah di kampus idaman jadi buyar cuma gara-gara hal sepele yang sebenarnya bisa dicegah. Nah, flowchart ini kayak punya alarm yang ngingetin kamu di setiap langkah penting. Dia nunjukkin dengan jelas, “Hei, di sini kamu harus bayar ya!”, atau “Pastikan kamu udah siapin KTP sebelum lanjut.” Jadi, risiko kamu salah langkah itu jauh lebih kecil . Kedua, ini soal efisiensi waktu dan energi . Zaman sekarang itu serba cepat, guys. Kamu gak punya banyak waktu buat main tebak-tebakan sama sistem pendaftaran yang rumit. Dengan flowchart, kamu bisa lihat gambaran besarnya sekaligus. Kamu bisa tahu, “Oke, setelah ini aku butuh waktu X jam buat ngisi formulir, terus butuh Y hari buat ngumpulin dokumen.” Jadi, kamu bisa atur jadwalmu dengan lebih baik. Gak perlu lagi tuh yang namanya buka sana-sini, nanya orang ini-itu, cuma buat nyari tahu langkah selanjutnya. Semua informasi penting udah terstruktur rapi di dalam flowchart. Ini bikin proses pendaftaran jadi lebih smooth dan gak bikin stres. Ketiga, ini soal persiapan mental dan materi . Kalau kamu udah tahu persis apa aja yang bakal dihadapi, kamu pasti lebih siap, kan? Flowchart itu ngasih kamu gambaran, “Nanti bakal ada ujiannya, materinya kira-kira apa aja ya?”, atau “Ada tahap wawancara, aku harus siapin mental nih.” Kadang, ada juga flowchart yang nyantumin estimasi biaya di tiap tahapan. Ini bagus banget buat kamu yang perlu nyiapin dana. Jadi, kamu bisa persiapan lebih matang , baik secara mental maupun finansial. Gak ada lagi tuh yang namanya kaget di tengah jalan. Keempat, ini soal kemudahan akses informasi bagi kampus . Buat kampus sendiri, menyediakan flowchart yang jelas itu juga nunjukkin kalau mereka peduli sama calon mahasiswanya . Mereka berusaha bikin prosesnya sejelas mungkin biar calon mahasiswa gak kesulitan. Ini bisa jadi nilai plus banget di mata calon mahasiswa. Kampus yang transparan dan terorganisir biasanya lebih disukai. Jadi, intinya, flowchart ini bukan cuma sekadar gambar teknis, tapi alat bantu strategis yang bener-bener bisa nentuin kesuksesanmu dalam proses pendaftaran. Dengan flowchart, kamu bisa lebih pede, lebih terorganisir, dan yang paling penting, meminimalkan peluang gagal karena kesalahan administrasi atau ketidakpahaman. Jadi, kalau ada kampus yang nyediain flowchart, jangan pernah diabaikan, guys! Pelajari baik-baik, itu investasi waktu yang gak akan sia-sia.
Contoh Alur Pendaftaran Mahasiswa Baru (Berdasarkan Flowchart Umum)
Oke, guys, biar lebih kebayang, sekarang kita bakal coba bikin contoh alur pendaftaran mahasiswa baru berdasarkan apa yang biasanya ada di flowchart. Ingat ya, ini cuma contoh umum, setiap kampus mungkin punya detail yang sedikit berbeda, tapi intinya bakal mirip-mirip gini. Yuk, kita mulai dari awal!
Tahap Awal: Persiapan dan Pendaftaran Online
- Mulai: Pertama-tama, tentu aja kamu harus mulai dari titik awal. Biasanya ini dimulai dengan kamu mengakses website resmi perguruan tinggi yang kamu tuju. Pastikan kamu udah dapet link yang bener ya, guys, jangan sampai salah website. Di sini biasanya ada menu “Pendaftaran Mahasiswa Baru” atau sejenisnya. Klik itu!
- Membuat Akun Pendaftaran: Nah, setelah masuk ke halaman pendaftaran, biasanya kamu diminta buat membuat akun . Ini penting banget buat identitas kamu selama proses pendaftaran. Kamu bakal diminta masukin data diri dasar, email aktif, dan nomor telepon yang bisa dihubungi. Bikin password yang kuat tapi gampang kamu inget ya!
- Mengisi Formulir Pendaftaran Online: Setelah akun jadi, langkah selanjutnya adalah mengisi formulir pendaftaran secara online . Ini bagian paling panjang biasanya. Kamu bakal ditanya macam-macam, mulai dari data pribadi (nama, NIK, tanggal lahir), data orang tua/wali, data sekolah asal (jurusan, nilai rapor), sampai pilihan program studi yang kamu minati. Saran gue, siapin dulu data-datanya sebelum mulai ngisi. Kumpulin ijazah, akta lahir, kartu keluarga, dan catatan nilai rapor kamu. Biar pas ngisi gak bolak-balik nyari data dan jadi lebih cepet.
- Mengunggah Dokumen Persyaratan: Sambil ngisi formulir atau setelahnya, kamu biasanya juga diminta buat mengunggah dokumen-dokumen persyaratan . Ini biasanya dalam bentuk scan atau foto. Dokumen yang umum diminta antara lain: pas foto terbaru, scan KTP, scan Kartu Keluarga, scan ijazah (atau SKL bagi yang belum lulus), dan terkadang scan surat keterangan bebas narkoba atau surat kesehatan. Pastikan format dan ukuran file-nya sesuai dengan yang diminta ya, guys. Kalau gak, nanti filenya gak bisa diunggah.
- Memilih Jalur Pendaftaran (Jika Ada): Beberapa kampus punya beberapa jalur pendaftaran, misalnya jalur prestasi, jalur tes, atau jalur lainnya. Di tahap ini, kamu mungkin diminta memilih jalur mana yang mau kamu ambil . Baca baik-baik persyaratannya biar kamu pilih jalur yang paling sesuai.
Tahap Pembayaran dan Verifikasi
- Mendapatkan Kode Pembayaran/Nomor VA: Setelah formulir terisi dan dokumen terunggah, biasanya kamu akan mendapatkan kode pembayaran atau nomor Virtual Account (VA) . Kode ini yang akan kamu gunakan buat bayar biaya pendaftaran. Perhatiin baik-baik kode ini, jangan sampai salah.
- Melakukan Pembayaran Biaya Pendaftaran: Langkah selanjutnya adalah melakukan pembayaran . Kamu bisa bayar lewat ATM, mobile banking, internet banking, atau ke teller bank yang ditunjuk. Simpan bukti pembayarannya baik-baik ya, guys! Ini penting banget buat bukti kalau kamu udah bayar.
- Konfirmasi Pembayaran (Otomatis/Manual): Setelah bayar, biasanya sistem akan melakukan konfirmasi pembayaran . Kadang konfirmasinya otomatis, jadi setelah kamu bayar, status pendaftaranmu langsung berubah jadi terkonfirmasi. Tapi ada juga yang minta kamu melakukan konfirmasi manual dengan mengunggah bukti pembayaran. Ikutin aja instruksinya ya.
- Verifikasi Data Pendaftaran: Setelah pembayaran terkonfirmasi, pihak kampus akan melakukan verifikasi data pendaftaranmu . Mereka bakal ngecek apakah data yang kamu isi sudah sesuai dengan dokumen yang kamu unggah. Kalau ada yang kurang atau salah, biasanya kamu akan dihubungi buat perbaikan.
Tahap Seleksi dan Pengumuman
- Mencetak Kartu Peserta Ujian: Kalau semua data sudah oke dan terverifikasi, kamu biasanya akan mendapatkan akses buat mencetak kartu peserta ujian . Kartu ini wajib banget dibawa pas kamu mau ikut ujian seleksi. Jangan sampai hilang!
- Mengikuti Ujian Seleksi: Nah, ini dia tahap yang paling ditunggu (dan mungkin ditakuti) banyak orang: mengikuti ujian seleksi . Entah itu tes tertulis, tes wawancara, tes keterampilan, atau kombinasi dari semuanya. Persiapkan diri sebaik mungkin ya, guys. Belajar yang rajin, jaga kesehatan, dan datang tepat waktu.
- Menunggu Pengumuman Hasil Seleksi: Setelah ujian selesai, tinggal nunggu deh pengumuman hasil seleksi . Biasanya diumumkan di website resmi kampus pada tanggal yang sudah ditentukan. Sabar ya, guys. Sambil nunggu, kamu bisa sambil cari info lain atau mempersiapkan diri buat tahap selanjutnya kalau lolos.
Tahap Akhir: Registrasi Ulang
- Menyatakan Diterima (Lolos Seleksi): Kalau kamu dinyatakan lolos seleksi, congratulations! Ini saatnya kamu merayakan kemenangan kecilmu . Tapi jangan lengah dulu, masih ada satu tahap penting.
- Melakukan Registrasi Ulang: Nah, tahap terakhir ini namanya registrasi ulang . Ini adalah konfirmasi final bahwa kamu beneran mau kuliah di kampus itu. Biasanya kamu bakal diminta bayar biaya kuliah awal dan ngumpulin dokumen fisik lainnya. Perhatikan tanggal dan persyaratannya baik-baik , karena kalau sampai kelewat, otomatis kamu dianggap mengundurkan diri.
- Selesai (Menjadi Mahasiswa Baru): Selamat! Kalau semua proses registrasi ulang sudah selesai, kamu resmi menjadi mahasiswa baru di perguruan tinggi impianmu. Yey! Kamu udah berhasil menaklukkan gerbangnya!
Ingat ya, guys, ini cuma gambaran umum. Selalu cek informasi terbaru di website resmi kampus yang kamu tuju karena detailnya bisa saja berbeda. Yang penting, pahami alurnya dan persiapkan dirimu sebaik mungkin!
Tips Jitu Menghadapi Pendaftaran Mahasiswa Baru dengan Flowchart
Nah, guys, setelah kita bedah tuntas soal flowchart dan contoh alurnya, sekarang saatnya gue kasih tips jitu biar kamu makin pede menghadapi proses pendaftaran mahasiswa baru. Gak perlu grogi, gak perlu panik, pakai aja jurus-jurus ini:
-
Print dan Pelajari Flowchartnya, Jangan Cuma Dilihatin!
Ini tips paling basic tapi sering dilupakan. Kalau kampus udah nyediain flowchart, WAJIB banget kamu print atau simpen baik-baik . Jangan cuma sekadar dibuka terus ditutup lagi. Coba perhatiin setiap simbolnya, setiap garis panahnya. Bayangin kamu lagi jalanin setiap langkah itu. Kalau ada yang gak ngerti, langsung googling atau tanya ke orang yang lebih tahu. Memahami flowchart itu ibarat punya peta sebelum mendaki gunung , biar gak kesasar.
-
Siapkan Dokumen dari Jauh-Jauh Hari, Kumpulin Kayak Kolektor!
Percaya deh, momen paling bikin panik itu pas lagi asyik ngisi formulir, eh tiba-tiba disuruh upload KTP, tapi KTP-nya entah ditaruh di mana. Nah, biar gak kayak gitu, mulai dari sekarang, kumpulin semua dokumen yang kira-kira dibutuhkan . Bikin satu folder khusus, baik itu folder fisik atau digital. Foto KTP, KK, akta lahir, ijazah, pas foto, SKL, rapor, pokoknya apa aja yang kira-kira perlu. Pastikan juga dokumennya masih valid ya, misalnya foto yang terbaru. Semakin lengkap persiapanmu, semakin lancar prosesnya.
-
Jadwalkan Waktu Khusus untuk Pendaftaran, Jangan Dicicil Sembarangan!
Mendaftar jadi mahasiswa itu gak bisa asal-asalan. Butuh fokus. Makanya, alokasikan waktu khusus buat ngisi formulir, bayar, atau ngurusin dokumen. Misalnya, setelah pulang sekolah, luangin waktu 1-2 jam khusus buat pendaftaran. Atau kalau kamu lagi libur, manfaatin pagi hari pas pikiran masih seger. Hindari mendaftar pas udah capek atau ngantuk , soalnya risiko salah input data jadi lebih besar. Anggap aja ini kayak ngerjain PR penting, harus ada waktu fokusnya.
-
Perhatikan Tanggal Penting: Deadline adalah Kunci!
Ini yang paling krusial, guys! Setiap tahapan pendaftaran punya tanggal pentingnya masing-masing : kapan pendaftaran dibuka, kapan ditutup, kapan batas akhir pembayaran, kapan ujian, kapan pengumuman, kapan registrasi ulang. Buat kalender kecil atau alarm di HP buat ngingetin kamu. Jangan sampai ada satu tanggal penting yang kamu lewatin. Kelewat deadline itu sama aja kayak kartu merah, langsung out !
-
Jangan Malu Bertanya, Tapi Bertanya ke Sumber yang Tepat!
Kalau ada yang bingung atau gak ngerti sama sekali soal flowchart atau persyaratannya, JANGAN PERNAH MALU BERTANYA . Tapi, penting banget buat bertanya ke sumber yang benar . Langsung aja cek website resmi kampus, cari kontak info panitia pendaftaran, atau datengin sekretariatnya kalau memungkinkan. Hindari bertanya ke teman yang belum tentu 100% paham, atau cari info dari sumber yang gak jelas di internet. Informasi yang salah bisa berakibat fatal , lho!
-
Gunakan Perangkat yang Stabil dan Koneksi Internet yang Prima
Proses pendaftaran online itu sangat bergantung sama teknologi. Pastikan laptop atau HP yang kamu pakai itu kondisinya baik , gak lemot, dan baterainya cukup. Begitu juga sama koneksi internetnya , usahakan pakai Wi-Fi yang stabil atau paket data yang memadai. Bayangin lagi asyik ngisi formulir, eh tiba-tiba internet putus. Bikin emosi kan? Persiapan teknis ini penting banget biar proses pendaftaranmu berjalan mulus tanpa hambatan.
-
Tetap Tenang dan Jangan Panik Berlebihan
Terakhir, tapi yang paling penting: jaga ketenanganmu . Proses pendaftaran itu memang bisa bikin deg-degan, tapi kalau kamu panik berlebihan, malah bisa bikin salah langkah. Ingat, kamu udah punya flowchart sebagai panduan. Kamu udah siapin dokumen. Kamu udah tahu tanggal-tanggal pentingnya. Jadi, hadapi pendaftaran ini dengan mindset positif dan percaya diri. Kalau ada kendala, tarik napas dalam-dalam, evaluasi, dan cari solusinya dengan tenang. Kamu pasti bisa!
Dengan menerapkan tips-tips ini, gue yakin banget kamu bakal bisa melewati proses pendaftaran mahasiswa baru dengan lebih lancar, nyaman, dan pastinya sukses. Semangat, guys!
Kesimpulan: Flowchart Bukan Sekadar Gambar, Tapi Kunci Suksesmu!
Oke, guys, jadi kesimpulannya, flowchart pendaftaran mahasiswa baru itu bukan sekadar gambar diagram yang bikin pusing. Bukan sama sekali! Ini adalah alat yang sangat powerful buat ngebantu kamu navigasi di lautan proses pendaftaran yang kadang berliku-liku. Ibaratnya, kalau kamu mau mendaki gunung Everest, kamu butuh peta, kompas, dan panduan yang jelas. Nah, flowchart ini adalah semua itu buat urusan pendaftaran kuliahmu. Dengan memahami setiap simbol, setiap langkah, dan setiap potensi percabangan yang ada di flowchart, kamu bisa meminimalkan kebingungan , menghemat waktu dan tenaga , serta menghindari kesalahan-kesalahan fatal yang bisa menggagalkan impianmu.
Ingat, guys, pendaftaran itu adalah gerbang pertama menuju pendidikan tinggi impianmu. Semakin kamu siap, semakin besar peluangmu untuk berhasil. Jangan pernah meremehkan informasi yang disajikan dalam sebuah flowchart. Pelajari dengan seksama, siapkan semua dokumen yang diperlukan dari jauh-jauh hari, perhatikan setiap tenggat waktu, dan jangan pernah ragu untuk bertanya jika ada hal yang tidak kamu pahami. Kampus yang menyediakan flowchart itu artinya mereka peduli dengan pengalamanmu, jadi manfaatkan itu sebaik mungkin.
Jadi, mulai sekarang, kalau kamu lihat ada flowchart pendaftaran, anggap itu sebagai sahabat terbaikmu dalam proses ini. Dia akan menuntunmu langkah demi langkah sampai kamu berhasil mencapai tujuanmu: menjadi mahasiswa baru di perguruan tinggi idaman. Good luck ya, guys! Percaya pada dirimu sendiri, dan kamu pasti bisa menaklukkan proses pendaftaran ini! Semangat terus!