Flowchart And Pseudocode Tutorial: A Beginner's Guide

L.Audent 85 views
Flowchart And Pseudocode Tutorial: A Beginner's Guide

Flowchart and Pseudocode Tutorial: A Beginner’s Guide

Hey guys! Ever feel lost in the coding jungle? Like you know what you want to do, but you’re not quite sure how to get there? Well, you’re in luck! Today, we’re diving headfirst into the world of flowcharts and pseudocode , two awesome tools that’ll help you untangle those coding knots and make you a programming pro. This tutorial is designed for beginners, so even if you’ve never written a line of code, you’ll be able to follow along. We’ll cover everything from the basics of what flowcharts and pseudocode are, to how to use them to solve real-world problems. Get ready to level up your programming game!

What is a Flowchart? Understanding the Visual Approach

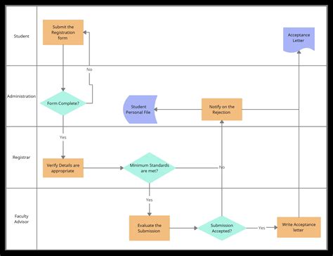
So, what exactly is a flowchart ? Think of it as a visual roadmap for your code. It’s a diagram that uses different shapes and symbols to represent the steps involved in a process or algorithm . Imagine you’re giving someone directions to your house. You could give them a written list of steps, or you could draw them a map. A flowchart is like the map for your code. It lets you see the big picture and understand the flow of logic in a clear, concise way. Flowcharts are super helpful because they allow you to break down complex problems into smaller, more manageable chunks. This makes it easier to identify potential problems, plan your code, and communicate your ideas to others. They are also language-agnostic, meaning you can use them regardless of the programming language you’re using. So, whether you’re working in Python, Java, C++, or any other language, flowcharts are a valuable tool to have in your arsenal. The most common symbols you’ll encounter in a flowchart include:

  • Oval/Terminal: Represents the start or end of the process.
  • Rectangle/Process: Represents a step or action.
  • Parallelogram/Input/Output: Represents input (receiving data) or output (displaying data).
  • Diamond/Decision: Represents a decision point (e.g., if/else statements).
  • Arrow/Flowline: Shows the direction of the flow.

Creating a flowchart involves several key steps. First, you need to identify the problem you’re trying to solve. Then, you break down the problem into smaller, logical steps. For each step, you choose the appropriate symbol to represent it. You connect the symbols with arrows to show the order of the steps. Finally, you review your flowchart to make sure it accurately represents the logic of your code. By using flowcharts , you can enhance your understanding of algorithms and improve your coding skills. Think of it like a blueprint before you start building a house. It gives you a clear visual representation, making it easier to identify potential issues and ensure everything is in its correct place. So, if you’re stuck in a coding rut, pull out a piece of paper or fire up a flowcharting tool, and start mapping out your code. Trust me, it’s a game-changer! From a beginner’s perspective, flowcharts allow you to visualize the logic behind your code before you even start writing it. This can prevent a lot of headaches and debugging time later on. You can clearly see how your program will flow and make adjustments to the steps as needed. This approach greatly simplifies the coding process and makes it more accessible to everyone.

Diving into Pseudocode: Your Code’s Plain English Blueprint

Alright, let’s talk about pseudocode . Think of it as the plain English version of your code. It’s a way of writing out the steps of your algorithm in a human-readable format, using simple language instead of the strict syntax of a programming language. It’s like a rough draft of your code, where you can focus on the logic without getting bogged down in the details of semicolons, brackets, and all that syntax stuff. Pseudocode is incredibly useful for planning your code and making sure your algorithm is sound before you start writing it in a specific programming language. Because it’s written in plain English, it’s easy to understand, even for people who aren’t familiar with programming. This makes it a great tool for collaborating with others and explaining your ideas. Furthermore, pseudocode allows you to test your algorithm ’s logic without needing to compile or run the code. You can walk through the steps of your pseudocode and make sure it produces the desired results. If you spot any problems, you can easily correct them in the pseudocode before you translate it into a programming language. So, when should you use pseudocode ? Pretty much anytime you’re planning a program or algorithm . It’s especially helpful when dealing with complex problems or when you’re working in a team. It can also be a great learning tool if you’re just starting out, allowing you to focus on the logic without getting overwhelmed by the technical details. You can begin pseudocode by identifying the inputs, outputs, and the core steps your program needs to perform. Then, you write each step in plain English, making sure it’s clear and unambiguous. Remember that there’s no fixed standard for pseudocode ; the most important thing is that it’s easy for you and others to understand. This can be super useful when you’re trying to design a system, or even if you just want to make sure you have your thoughts organized.

For example, let’s say we want to write pseudocode for a simple program that adds two numbers:

  1. START
  2. GET first number from user
  3. GET second number from user
  4. SET sum = first number + second number
  5. DISPLAY sum
  6. END

See how simple that is? No complex syntax, just clear instructions. It’s like writing out the recipe for your code. Pseudocode gives you the chance to see the program’s logic and make sure the algorithm works correctly before you’ve even written a line of code. It’s a vital tool for any aspiring coder.

Flowchart vs. Pseudocode: Choosing the Right Tool

So, which one should you use: flowchart or pseudocode ? The answer is: it depends! Both flowcharts and pseudocode are valuable tools, and they can even be used together. The best choice depends on the problem you’re trying to solve and your personal preference. Flowcharts are great for visualizing the flow of your code, especially when dealing with complex algorithms that involve many decision points or loops. They’re particularly helpful if you’re a visual learner. Pseudocode , on the other hand, is excellent for describing the steps of an algorithm in a clear, concise, and language-independent way. It’s perfect for planning your code and for communicating your ideas to others. For many programming situations, pseudocode is easier and faster to write than a flowchart . It also lends itself well to describing complex algorithms or data structures that would be difficult to represent visually. If you’re a beginner, it’s a good idea to start with pseudocode to get a solid grasp of the logic before moving to the code itself. Often, you’ll use pseudocode to plan your algorithm , and then use a flowchart to visualize it. Or, for simpler tasks, you might just stick with pseudocode . There’s no one-size-fits-all answer, so experiment with both and see which one works best for you. The most important thing is to choose the tool that helps you understand and organize your code. By combining the strengths of flowcharts and pseudocode , you can boost your programming abilities. You can use a flowchart for an initial design. Then, you can develop detailed pseudocode for each step represented in your flowchart . This combination offers a structured and thorough way to plan and execute code. This can make the process simpler and easier to manage, reducing the chances of errors and creating more reliable code.

A Simple Example: Creating a